我们想向您介绍我们推荐的硬盘基本检测程序。
我们今天不会深入探讨不同架构的具体功能。 该指令适用于所有驱动器。
首先,我们需要询问故障硬盘的所有者,并尽可能多地获取有关硬盘的信息。
强烈建议不要给硬盘加电,而是先将其直接连接到主板上,然后再运行Windows操作系统。
当Windows启动时,它可以尝试使用其嵌入式软件工具来恢复文件系统。 这可能会产生非常有害的后果,并可能导致驱动器完全无法恢复。
另一种可能的情况是当磁头卡在盘片上时,当硬盘通电时它们可以从磁头臂上撕下。 它们可能会对盘片造成严重损坏并破坏重要数据。
以下是我们在执行任何操作之前需要从故障硬盘所有者中找到的要点清单:
- 问题出现的方式和时间?
- 硬盘怎么了?
- 以前对硬盘做了什么(使用的软件工具,PCB更换,HDA打开)?
- 是在另一家数据恢复公司恢复过?还是由另一位数据恢复专家评估?
- 哪些数据对于客户恢复至关重要(所有数据,分区,文件夹,某些文件)?
强烈建议不要打开硬盘盘体,因为客户说它 跌落或者进水等 。 首先打开硬盘体盘,观察磁头和盘片是否损坏,必要时进行清洁。
询问驱动器的当前行为:
- 打开电源后会旋转吗?
- 它是否会产生任何异常声音(刮擦声音,敲击/咔嗒声,哔哔声等)?
- 它是否提供ID和容量(正确与否)?
- 它是否可以访问用户数据?
接下来的步骤是对驱动器进行目视检查。
我们可以将它分为两部分。 硬盘盘体和PCB电路板检测。
硬盘盘体:
- 检查硬盘盘体的几何形状。 如果硬盘掉落(通常用于2,5“硬盘),它可以弯曲硬盘盘体变形等。
- 查看硬盘的角落和边缘。 在那里你可以找到油漆上的凹痕或碎片,可以指出硬盘掉落或撞击。
- 检查外壳的螺钉和工具标记的主标签,以确定之前是否打开了驱动器。 盖子的一些螺丝通常被贴纸覆盖,所以如果打开盖子,你就会发现它已经损坏或缺失。 仔细检查顶部标签,看它是否从顶盖上的螺丝上方撕下。 那可能是,有人在你之前就开过这个驱动器。
- 在通电之前,如果有任何活动部件在硬盘内部弹跳,请始终小心地从一侧到另一侧轻轻摇动驱动器并聆听。 在这种情况下打开硬盘是危险的,因为它可能导致盘片划伤。
如果您可以听到硬盘内部弹跳部件的声音,最好估计您的技能并获得硬盘所有者的许可,以打开硬盘的盖子并检查硬盘驱动器的内部部件。
PCB电路板:
拆下PCB电路板并查看烧毁元件,腐蚀,元件上的芯片,工具标记,焊剂/焊接迹线,ROM IC(是否存在),跳线位置,SATA / PATA / SAS端口状况。
特别注意HSA(Heads Stack Assembly)连接器垫。 它们经常被氧化,使得连接不可靠。 建议用柔软的橡皮擦轻轻擦拭,直到它们有光泽。
在此步骤中,您应该确定硬盘的型号,体系结构和其他特殊功能。
然后将硬盘连接到PC3000并执行第一次开机检查。
当我们第一次打开硬盘时,建议用一只手轻轻握住驱动器并靠近耳朵,仔细听声音并检测硬盘启动时产生的振动。 让你的另一只手准备好在你听到任何“坏”噪音(刮擦,大声敲击,弹跳等)或者磁头粘在表面上的典型振动时立即关闭驱动器电源。 在这些情况下,您应该关闭硬盘并检查洁净室内的部件。
如果硬盘看起来不错但根本不旋转或无法旋转到正常速度,则应进行电子检查:
- 主轴电机绕组(短路,开路,断开);
- 电源线上的保险丝和TVS(瞬态电压抑制)二极管(+ 12V,+ 5V);
- 磁头前置放大器;
只有两个主轴电机绕组配置:
您可以通过multitester轻松检查绕组的电阻。您只需要测量电机电源线上每对焊盘之间的电阻。所有绕组必须具有大约2-4欧姆的相同电阻。如果其中一个具有太大的电阻(断开)或零电阻(短路),则意味着存在绕组问题。为了恢复这种驱动,我们需要将盘片转移到供体HDA。
在大多数情况下,磁头前置放大器可以与PCB同时烧毁。因此,在尝试在这样的驱动器上安装施主PCB之前检查它总是一个好主意(如果磁头前置放大器短路,供体PCB可能会被损坏)。
此外,我们应该记住,旧希捷Barracuda驱动器存在一个典型的硬件问题 – 主轴电机卡住。但是现在这是一个非常罕见的问题。
如果驱动器连续旋转而没有任何奇怪的声音,我们可以继续进行软件诊断。
按下面板上的电源按钮后,在驱动器启动期间查看“状态寄存器”面板的开始状态。
以下是三种最典型的寄存器状态:
当我们看到DRD和DSC寄存器打开时,表示驱动器已准备就绪,等待ATA命令形成计算机。 在大多数情况下,这意味着我们可以打开实用程序并继续诊断。
如果BSY寄存器永久为ON,则意味着驱动器正在执行某些内部过程。 在驱动器长时间保持“忙”状态,这意味着它有一些服务区问题,或头问题或PCB问题。
如果所有寄存器都变暗并且PHY寄存器未打开,则意味着存在连接问题。 检查SATA / PATA电缆,检查跳线位置(它们应始终设置在“主”位置)并尝试更换PCB。
启动驱动器的特定实用程序,并在初始化期间查看日志消息。 它可以提供很多有用的信息。
检查硬盘ID。 它存在吗? 这是对的吗? 它有正确的容量吗?
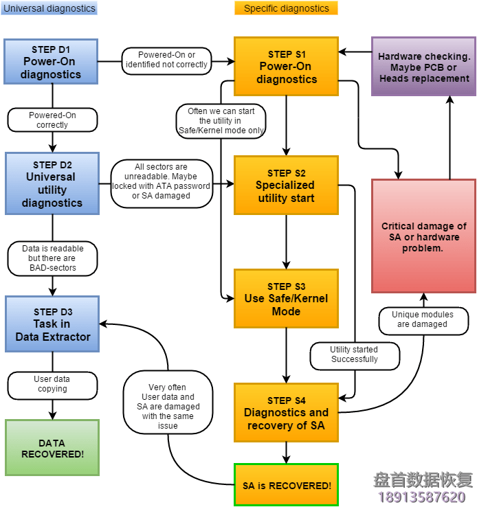
您可以使用逻辑示意图来了解软件诊断工作流程。
步骤D1 – 驱动器正常启动意味着驱动器处于就绪状态,并且当我们启动通用实用程序时,它显示具有正确容量的完整HDD ID。
步骤D2 – 我们可以启动Universal实用程序检查有关驱动器的常用信息(例如Max LBA参数状态,S.M.A.R.T。参数,写入缓冲区状态和HDD ID详细信息)和读取用户区域扇区,例如运行Express测试。执行此测试时请注意。不要让驱动器长时间无人看管。如果驱动器有头部或表面问题,则测试可能会造成太大压力,从而导致严重损坏。如果驱动器在大多数情况下可以读取用户数据,最好在任何长表面测试之前启动Data Extractor并读取它。
步骤D3 – 如果驱动器已成功启动并且可以访问用户区,我们可以转到Data Extractor实用程序并创建新任务。建议始终创建启用“生成数据复制”选项的任务,并在创建任务时首先构建头映射(必须在后台启动特定实用程序才能执行该操作)。在这种情况下,我们可以轻松地确定特定磁头读数和表面问题的问题。
步骤S1-S4对于每个特定的驱动器结构是不同的。它们在特定实用程序中执行(针对每个体系结构)
当我们使用Seagate或Samsung驱动器时,我们总是需要连接USB端子适配器以查看终端输出。另外,最好检查驱动器上是否有终端命令访问权限。
- 工程师微信二维码
- 微信扫一扫添加好友可直接咨询数据恢复相关问题
-
- 关注盘首微信小程序
- 扫描微信小程序查看大量数据恢复技术视频教程
-




















